Ace Your System Design Interviews

S.Dufferinbot 11 views
Ace Your System Design Interviews

Ace Your System Design Interviews

Hey everyone! So, you’re gearing up for some system design interviews , huh? This is where things get really interesting, and honestly, a little intimidating for a lot of folks. It’s not just about coding anymore; it’s about how you build scalable, reliable, and efficient systems. Think of it like being a master architect, but instead of buildings, you’re designing the digital infrastructure that powers your favorite apps and services. These interviews are designed to test your problem-solving skills, your understanding of trade-offs, and your ability to communicate complex ideas clearly. They’re a crucial part of the hiring process for many tech companies, especially for mid-level and senior roles. The goal isn’t necessarily to find a perfect, one-size-fits-all solution, but rather to see how you approach a broad, often ambiguous problem. You’ll be asked to design systems like a URL shortener, a social media feed, or even a distributed cache. The key is to break down the problem, identify requirements, make educated guesses about scale, and then start architecting. Don’t worry if you don’t know every single technology; it’s more about understanding the principles and being able to justify your design choices. We’ll dive deep into common patterns, essential concepts, and practical strategies to help you crush these interviews and land that dream job. Get ready to level up your system design game!

Understanding the Core Concepts

Alright guys, let’s talk about the bedrock of any good system design interview: the core concepts. You can’t build a skyscraper without understanding physics, right? Similarly, you can’t design a robust system without grasping some fundamental principles. First up, we have scalability . This is all about how your system handles increasing load. Will it buckle under pressure, or will it gracefully scale up to meet demand? We talk about two main types here: vertical scaling (making your single server more powerful – think more RAM, faster CPU) and horizontal scaling (adding more servers to share the load). For large-scale systems, horizontal scaling is usually the way to go. Then there’s availability , which is essentially the uptime of your system. Users expect your service to be there when they need it. High availability often means redundancy – having backup systems ready to take over if one fails. This ties into fault tolerance , the ability of your system to continue operating even when parts of it fail. Think about how Netflix keeps streaming even if one of their servers goes down. Latency is another biggie. It’s the time it takes for a request to travel from the user to the server and back. Minimizing latency is key for a good user experience. Techniques like caching, Content Delivery Networks (CDNs), and using geographically distributed servers come into play here. We also need to consider consistency . In distributed systems, ensuring that all users see the same, up-to-date data can be a challenge. The CAP theorem is super important here, stating that a distributed system can only have two out of three properties: Consistency, Availability, and Partition Tolerance. You’ll almost always need Partition Tolerance (because networks fail!), so you often have to choose between strong consistency and high availability. Finally, durability ensures that data, once written, is not lost. This usually involves replication and backups. Understanding these concepts isn’t just about memorizing terms; it’s about knowing when and why to apply them and, critically, the trade-offs involved. In an interview, demonstrating this understanding by discussing these principles in the context of the problem will set you apart.

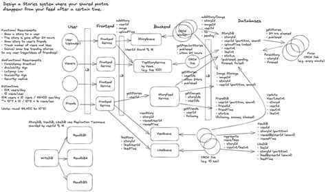
Breaking Down the Problem: Requirements Gathering

So, you’ve been given a prompt, like “Design Twitter.” What’s the very first thing you should do? Don’t jump straight into drawing boxes and arrows, my friends! The absolute crucial first step is requirements gathering . This is where you act like a detective, probing the interviewer to understand the full scope of the problem. Think of it as defining the non-negotiables and the nice-to-haves before you start building. You need to clarify functional requirements (what the system does ) and non-functional requirements (how well it does it). For functional requirements, ask questions like: What are the core features? For Twitter, this might be posting tweets, following users, and seeing a timeline. What are the user roles? Is it just users, or are there admins too? For non-functional requirements, this is where the real system design challenges lie. You need to understand the scale . Ask: How many users do we expect? Daily active users? Peak load? Read-heavy or write-heavy? For Twitter, reads (viewing timelines) are far more frequent than writes (posting tweets). What are the latency requirements ? How quickly should a tweet appear in someone’s timeline? What are the availability requirements ? Does the system need to be available 99.999% of the time? What about consistency ? Do all users need to see the exact same timeline at the exact same microsecond, or is eventual consistency acceptable? This is a critical trade-off. You also need to think about durability – how important is it that no tweet is ever lost? Are there any security considerations ? What about monetization strategies? Will there be ads? The more you clarify upfront, the more targeted and effective your design will be. Don’t be afraid to ask