Finding The Perfect IC LM723 Equivalent: A Comprehensive Guide

S.Dufferinbot 117 views
Finding The Perfect IC LM723 Equivalent: A Comprehensive Guide

Finding the Perfect IC LM723 Equivalent: A Comprehensive Guide

Hey everyone! So, you’re on the hunt for an IC LM723 equivalent , huh? I get it. The LM723 is a classic, a workhorse in the electronics world, especially for voltage regulation. But what if you can’t find one, or maybe you’re looking for something with a few extra features or a different pinout? That’s where finding a good equivalent comes in handy. In this article, we’ll dive deep into the world of the LM723, exploring its capabilities, and, most importantly, identifying suitable substitutes. We will also discuss the selection of a proper equivalent. This guide is designed to help you navigate the options, understand the specs, and find the perfect replacement for your project. Let’s get started, shall we?

What is the IC LM723? Why Do You Need an Equivalent?

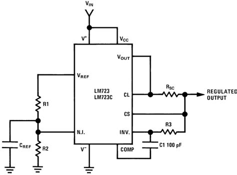
First things first: What exactly is the IC LM723 ? Think of it as a versatile voltage regulator IC. It’s designed to provide both positive and negative voltage regulation, making it super useful in a wide range of electronic circuits. You can find it in power supplies, regulators, and other applications where stable voltage is key. The LM723 can handle a variety of input voltages and output currents, making it a flexible choice. It’s relatively easy to use, and its popularity over the years speaks volumes about its reliability.

So, why the need for an equivalent? Well, there are a few reasons. The most common is availability. Older components like the LM723 can sometimes be hard to find, especially in large quantities. Also, you might be looking for a replacement if the original part is faulty or if you’re designing a new project and want to explore newer technologies. Sometimes, an equivalent might offer better performance, improved efficiency, or additional features that the LM723 doesn’t have. Understanding the need for an equivalent is the first step towards finding the right one. This isn’t just about replacing a part; it’s about optimizing your project.

Key Features and Specifications of the LM723

Before we jump into equivalents, it’s crucial to understand the LM723’s key features. This will help you identify substitutes that meet your specific needs. Here’s a breakdown:

  • Input Voltage Range: Typically, the LM723 can handle input voltages up to around 40V, which makes it suitable for many power supply applications.
  • Output Voltage Range: The output voltage is adjustable, generally from 2V to 37V, offering flexibility in your circuit design.
  • Output Current: The LM723 can provide an output current of up to 150mA without external components. If you need more current, you can add an external pass transistor.
  • Internal Reference Voltage: The IC has a built-in 7.15V reference voltage, which is essential for stable regulation.
  • Adjustable Current Limiting: This feature protects the circuit from overload conditions, adding an extra layer of safety.
  • Package Types: The LM723 comes in different packages, such as the TO-99 (metal can) and the DIP (Dual In-line Package), so it’s critical to consider the pinout.

Knowing these specs is important. When you look for an equivalent, make sure it matches or exceeds these specifications. Don’t settle for less! Understanding these key features helps you find an equivalent that works seamlessly in your existing circuit or your new design. Check the datasheets, compare the specifications, and ensure the replacement meets your needs.

Finding Suitable IC LM723 Equivalents: A Comparative Analysis

Alright, let’s talk about some potential replacements. Several ICs can function as IC LM723 equivalents , each with its pros and cons. We’ll go through a few popular options, comparing their features and highlighting their key differences. Remember to always check the datasheets of both the LM723 and the potential equivalent before making a final decision.

The uA723

First up is the uA723. This is probably the most direct IC LM723 equivalent . Manufactured by several companies, the uA723 is generally pin-compatible with the LM723. It offers similar functionality, including adjustable output voltage, current limiting, and an internal reference voltage. The uA723 is a great option if you’re looking for a simple, drop-in replacement. However, always confirm that the specific uA723 you find has the same specifications. Check the manufacturer’s datasheet for any subtle variations in performance.

LM317

Next, let’s consider the LM317 . Now, this one is a bit different. The LM317 is a three-terminal adjustable voltage regulator, which means it has a different pinout than the LM723. However, it can still serve as an LM723 equivalent in many applications, especially where you need a simple, adjustable positive voltage regulator. The LM317 is known for its ease of use and good performance. You’ll need to use it with external resistors to set the output voltage, but it’s a solid choice for straightforward voltage regulation. Be aware of the limited output current, and remember that you’ll have to adjust your circuit layout to accommodate the different pin configuration.

LM337

If you need negative voltage regulation, consider the LM337 . This is the negative voltage equivalent of the LM317. It’s similarly easy to use and provides adjustable negative output voltage. If your project uses both positive and negative voltages, the LM317 and LM337 combo can be an effective and reliable solution, although you’ll have a different circuit layout than with the LM723. Just like with the LM317, you’ll need external resistors to set the output voltage.

Other Alternatives and Considerations

Beyond these, there are other voltage regulator ICs that might work, depending on your specific needs. Look at the LM78XX series for fixed positive voltage regulators, but they are not adjustable. The LM79XX series offers fixed negative voltage regulation, similar to the LM78XX series. Another option could be more advanced switching regulators if efficiency is a top priority, although they often require more external components and a more complex design. Always consider these factors, and carefully review the datasheets.

Pinout and Compatibility: Making the Right Choice

Pinout compatibility is super important when choosing an IC LM723 equivalent . Even if an equivalent has similar specs, it won’t work if the pins aren’t in the same place, right? The LM723 typically comes in several packages, with different pin arrangements. This is why you need to carefully check the pinout diagram in the datasheet of both the LM723 and the equivalent. Make sure that the pin functions match up as closely as possible. For instance, the input voltage pin, the output voltage pin, the ground pin, and the feedback pin must align correctly. If you’re using a direct replacement, a drop-in solution is the easiest. If the pinouts are different, you may need to modify your circuit board or use an adapter.

Also, consider the physical size and package type. Is the replacement available in the same package (e.g., DIP, TO-99) as your original LM723? The physical dimensions are critical if you’re replacing the component on an existing circuit board. Double-check all the details! Don’t assume anything. Read the datasheets and compare the pin configurations carefully to ensure that the replacement is a good fit. This process may sound tedious, but it saves you time and frustration in the long run. Making the wrong choice here can lead to circuit failure and potential damage to other components. The effort you put into verifying the pinout is a good investment.

Seriously, datasheets are your best friend here! Datasheets provide all the information you need to make an informed decision. They contain detailed specifications, pinout diagrams, application notes, and performance characteristics. Always download and review the datasheets for both the LM723 and the potential equivalent before you commit to using it. You can usually find datasheets on the manufacturer’s website or through electronics component distributors. Key things to look for in the datasheet include:

  • Electrical Characteristics: This section outlines the operating parameters, such as input voltage range, output voltage range, output current, and temperature specifications. Ensure the equivalent meets or exceeds the requirements of your application.
  • Pin Configuration: This is crucial. Check the pinout diagram carefully to ensure that the pin functions match your existing circuit or your new design. Misalignment of pins will mean the equivalent won’t work in your circuit.
  • Application Circuits: Many datasheets provide example application circuits. Use these circuits as a starting point. They can help you understand how to use the equivalent in your project.
  • Absolute Maximum Ratings: Pay attention to these ratings. They define the limits of the component. Don’t exceed these limits! Doing so can damage the component and your circuit.

Where to Find Datasheets

You can typically find datasheets on the manufacturer’s website (e.g., Texas Instruments, ON Semiconductor, etc.). Major electronics distributors like Digi-Key, Mouser, and others also have extensive datasheet libraries. Using these resources will increase your chances of success. They provide critical technical information to help you select a suitable IC LM723 equivalent . Be thorough, check every detail, and cross-reference information from multiple sources if possible.

Testing and Implementation: Bringing it All Together

Alright, so you’ve found a promising IC LM723 equivalent , and you’ve checked the datasheet. Now what? The next step is testing. Build a test circuit based on the application circuit from the datasheet, or modify your existing circuit to accommodate the new component. Before you connect your replacement, make sure to double-check all connections, and then use a multimeter to measure the voltages at critical points in the circuit. Start with a low input voltage, then gradually increase it to the operating voltage. Keep an eye on the output voltage to ensure that it’s stable and within the expected range. Check for any unexpected behavior or excessive heating. If you’re replacing the LM723 in an existing circuit, take the time to de-solder the old component carefully and prepare the new one. Use proper ESD (electrostatic discharge) protection.

Troubleshooting Tips

If something goes wrong during testing, don’t panic. Here are some troubleshooting tips:

  • Double-check your wiring: Make sure all connections are correct and secure. A simple wiring mistake is a common cause of issues.
  • Inspect for shorts or opens: Use a multimeter to check for any shorts or open circuits.
  • Verify the input voltage: Make sure the input voltage is within the specified range for the equivalent.
  • Check the output voltage: Confirm that the output voltage is stable and within the expected range.
  • Review the datasheet: Refer to the datasheet for any specific troubleshooting recommendations or application notes.

Careful testing and troubleshooting are key to a successful replacement. This stage ensures that the new component works correctly and integrates smoothly into your project. Don’t skip these steps; they’re essential for a good outcome.

Conclusion: Selecting the Right Equivalent

Finding the right IC LM723 equivalent might seem challenging, but by following these steps, you can find a suitable replacement with confidence. Remember to understand the LM723’s features, compare different options, and always verify pinouts and specifications using datasheets. Consider the uA723, LM317, or LM337 as good alternatives, depending on your requirements. Thoroughly test the new component and troubleshoot any issues that arise. Replacing the LM723 is often doable, especially if you have the proper knowledge and the right resources. By investing the time to choose the right equivalent and implementing it carefully, you can keep your projects running smoothly and avoid unnecessary headaches. Happy building, and remember: datasheets are your friends!