Making It Work: Troubleshooting & Optimizing Your Systems

S.Dufferinbot 130 views
Making It Work: Troubleshooting & Optimizing Your Systems

Making It Work: Troubleshooting & Optimizing Your Systems

Hey everyone! Ever feel like your tech is a bit… temperamental? Like, one minute it’s humming along, and the next, it’s throwing a digital tantrum? Yeah, we’ve all been there. Today, let’s dive into the fascinating world of troubleshooting and optimization , making sure your systems, whatever they may be, are not just working , but working well . This isn’t just about fixing things when they break; it’s about making them run smoother, faster, and more reliably. Think of it as giving your digital gear a regular check-up and a performance boost! We’ll explore various strategies, from the simple fixes to more in-depth solutions, equipping you with the knowledge to tackle common issues and prevent future headaches. Whether you’re a seasoned tech guru or just starting out, there’s something here for everyone. So, grab a coffee (or your beverage of choice), and let’s get started on this journey to smoother, more efficient systems!

Understanding the Basics: Why Systems Go Wrong

Alright, let’s get to the bottom of why things stop working . It’s like being a detective, except instead of a crime scene, you’ve got a computer, a network, or maybe even just a pesky app acting up. The first step is to understand the common culprits. One of the biggest offenders is software conflicts . Picture this: you’ve got two programs that are essentially fighting for the same resources, leading to crashes, freezes, and all sorts of unexpected behavior. It’s like having two chefs trying to use the same oven at the same time – chaos! Then there’s the issue of hardware malfunctions . Components can fail over time, from a faulty hard drive to a dying graphics card. Think of it like a car; eventually, parts wear out. Next up, we have driver problems . Drivers are the software that allows your hardware to communicate with your operating system. If these are outdated, corrupted, or incompatible, you’re in for a world of trouble. It’s like trying to translate a conversation with a bad interpreter – the message gets lost. Another area to look into is network issues . These can range from a slow internet connection to problems with your router or modem. It’s like having a clogged pipe; data struggles to get through. Finally, we can’t forget about malware and viruses . These malicious programs can wreak havoc on your system, causing everything from slow performance to data loss. This is like having a saboteur in your system, actively working to cause damage. Understanding these basic causes is the first crucial step to effective troubleshooting .

But that’s not all. Let’s dig deeper into the types of issues we often encounter. First, performance slowdowns. Ever notice your computer becoming sluggish, taking ages to open files, or just generally feeling unresponsive? This is a clear sign that something’s not right. It could be due to a variety of factors, from a full hard drive to too many programs running in the background. Then, there are the dreaded crashes and freezes . These are often the most frustrating issues, leading to lost work and a general feeling of helplessness. They can be caused by hardware problems, software conflicts, or even just a bug in a program. Next up are error messages . These can range from cryptic codes to simple, straightforward warnings. While they might seem intimidating at first, error messages often provide valuable clues about what’s going wrong. You just need to know how to interpret them. Another common issue is connectivity problems . Can’t connect to the internet? Can’t access a shared network drive? These issues can be caused by a variety of things, from a faulty network cable to problems with your router. Finally, there’s the issue of data loss . This is the most serious issue, and it can be caused by a variety of factors, from a failing hard drive to a virus infection. Prevention is key here, which we will explore later. Recognizing these typical issues helps you approach any problem systematically and methodically. By recognizing the root causes, you’re well on your way to making it work again.

Step-by-Step Troubleshooting: A Practical Guide

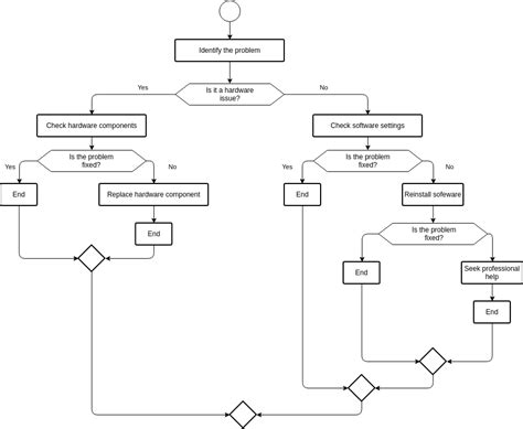
Okay, guys, let’s roll up our sleeves and get practical. When something isn’t working , you don’t want to just start randomly pressing buttons; you need a systematic approach. The first step in any troubleshooting process is to identify the problem . What exactly is happening? When did it start? What were you doing when it occurred? These questions help you narrow down the possibilities. Write it down, make notes! The more information you have, the easier it will be to diagnose the issue. After identifying the problem, the next step is to reproduce the issue . Can you make it happen again? If you can replicate the problem, it becomes much easier to pinpoint the cause. If it’s a software issue, try restarting the program or even your entire system. This simple step often resolves minor glitches. Next, check the basics . Is everything plugged in? Is the device turned on? Is the internet connection working? Sometimes, the simplest solutions are the ones we overlook. It might seem obvious, but it’s surprising how often a loose cable or a turned-off device is the culprit. We proceed by researching solutions . The internet is your friend here. Search for the error message, the type of problem, and the software or hardware involved. You’ll often find a wealth of information, from forums to tutorials, that can help you resolve the issue. Websites like Stack Exchange, Reddit, and specific manufacturer support pages can be invaluable resources. Also, update drivers . Outdated drivers are a common cause of many issues. Make sure all your drivers are up to date, especially for your graphics card, network adapter, and any other hardware that’s giving you trouble. Sometimes, you might have to uninstall and reinstall the program or the driver itself. This can often fix corrupted files or configuration issues. It’s like hitting the reset button. The next step is to scan for malware . Run a full scan using your antivirus software. Malware can cause all sorts of problems, from performance slowdowns to system crashes. So make sure your system is clean. If none of the above steps work, it’s time to move to the advanced methods. Check the system’s resource utilization, monitor the temperatures of the hardware components, and use system restore features if necessary. Remember, the key to successful troubleshooting is patience and a methodical approach.

Let’s explore some common specific scenarios. For a slow computer, you can start by closing unnecessary programs, running a disk cleanup, and defragging your hard drive. If you are facing internet issues, try restarting your router and modem. If your apps are crashing, make sure your operating system is up to date and re-installing the app. Remember to back up all your data before making significant changes. This step-by-step guide is your blueprint for solving any tech trouble that comes your way, building your confidence with each working solution.

Optimizing Your Systems: Keeping Things Running Smoothly

Now, let’s switch gears from fixing problems to preventing them. Optimization is all about making your systems run faster, more efficiently, and more reliably. It’s like maintaining your car, doing regular check-ups, and tune-ups. There are a number of optimization practices, and these include regular maintenance . This means cleaning out temporary files, uninstalling unused programs, and defragging your hard drive (if you’re using a traditional hard drive). It also includes keeping your operating system and all your software updated. Outdated software is not just a security risk, it can also lead to performance issues. Next, manage your startup programs . Many programs automatically launch when you start your computer. This can slow down your startup time and consume system resources. Disable any unnecessary programs from starting up automatically. It’s like streamlining your morning routine: the fewer things you have to do, the faster you’ll get going. Free up disk space . A full hard drive can significantly slow down your system. Delete unnecessary files, move large files to an external drive, and consider uninstalling programs you don’t use. Disk space is like breathing room for your computer. Optimize your web browser . Clear your browsing history, cache, and cookies regularly. Use a lightweight browser or browser extensions that block ads and trackers. A cluttered browser can slow down your browsing experience. It’s like decluttering your physical space for easier movement. Update your hardware . If you’re still using an old computer, consider upgrading your hard drive to an SSD. They are significantly faster than traditional hard drives. Also, consider upgrading your RAM if you’re running low on memory. More RAM can help your computer handle multiple tasks simultaneously without slowing down. Finally, secure your system . Install a reputable antivirus program and keep it updated. Be careful about clicking on links or downloading files from untrusted sources. Security is like a shield, protecting your system from malicious threats. Always be sure to back up your data! Backups protect you from data loss due to hardware failure, malware attacks, or user error. You can use an external hard drive, cloud storage, or both. Backups are like having an insurance policy for your data. Regularly monitoring and adjusting these aspects of your system will keep things working at their best.

Advanced Techniques: Diving Deeper

For those who like to tinker, let’s explore some more advanced techniques for system optimization . These methods often require a bit more technical know-how but can provide significant performance gains. First, monitor system resources . Use the Task Manager (Windows) or Activity Monitor (macOS) to see which processes are consuming the most CPU, memory, and disk resources. This can help you identify bottlenecks and optimize accordingly. For example, if a particular program is hogging your CPU, you might need to find an alternative or limit its resource usage. Optimize your operating system . Customize your operating system settings to improve performance. For example, you can disable visual effects, adjust virtual memory settings, and manage power settings. Overclocking . This involves increasing the clock speed of your CPU or GPU to improve performance. However, it’s important to do this carefully, as it can potentially damage your hardware if not done properly. Research and understand the risks before attempting to overclock. Use a registry cleaner . The registry is a database that stores settings and options for your operating system. Over time, the registry can become cluttered with invalid or outdated entries, which can slow down your system. Use a reputable registry cleaner to clean up and optimize your registry, but always back up your registry before making changes. Configure your network settings . Optimize your network settings for faster internet speeds. This might involve changing your DNS servers, adjusting your router settings, or configuring quality of service (QoS) settings. Scripting and automation . Learn scripting languages (such as PowerShell on Windows or Bash on macOS/Linux) to automate repetitive tasks and optimize your system’s performance. Automating tasks like file backups, system maintenance, and software updates can save you time and improve efficiency. These advanced techniques can enhance your system, allowing for peak performance.

Preventing Future Problems: Proactive Measures

Okay, let’s shift our focus to preventing problems before they even start. It’s about being proactive and taking steps to ensure your systems remain reliable and efficient. First, regularly back up your data . This is, without a doubt, one of the most important things you can do to protect your data from loss. Use an external hard drive, cloud storage, or both, and back up your files regularly. This includes your operating system, programs, and all your important files. Next, keep your software and hardware up to date . Regularly check for updates for your operating system, drivers, and all your software. Updates often include bug fixes, security patches, and performance improvements. It is a continuous cycle of updates to keep your systems running at optimal levels. Install a robust antivirus and anti-malware solution . Regularly scan your system for viruses and malware. The best protection is a proactive one. Be careful about clicking on links or downloading files from untrusted sources. Practice safe browsing habits . Avoid visiting suspicious websites and be cautious about clicking on links or downloading files from unknown sources. Use a web browser with a built-in security features and block ads and trackers. Avoid risky online behavior! Use a secure password manager. Generate strong, unique passwords for all your online accounts and use a password manager to store and manage them securely. This helps protect you from account breaches. Monitor your system’s performance . Regularly check your system’s performance using system monitoring tools. This will help you identify any issues before they become major problems. Monitor the CPU, memory, and disk usage. Stay aware of what’s going on! And finally, create a system restore point . This allows you to revert your system to a previous state if something goes wrong. This can be a lifesaver if a software installation or update causes problems. Having these measures in place can make the difference between working and not working .

Conclusion: Making it Work, Every Time

Alright, folks, we’ve covered a lot of ground today! From understanding the basics of why systems fail to practical troubleshooting steps, optimization techniques, and proactive measures, we’ve equipped you with the knowledge to keep your digital world running smoothly. Remember, the key to success is a combination of knowledge, patience, and a methodical approach. Don’t be afraid to experiment, research, and learn as you go. With the right tools and strategies, you can tackle any tech challenge that comes your way. So, go forth, apply what you’ve learned, and make sure your systems are working at their best! Keep your digital life running smoothly, and don’t hesitate to revisit these strategies when you need them. Happy troubleshooting and optimizing, everyone! Thanks for joining me on this journey to keep it working !